- 【IF 26.8】双缺陷富氮氮化碳基异质结构纳米催化剂
 - 点击次数:193 更新时间:2025-09-09
 在恶性骨肿瘤治疗领域,免疫疗法的疗效常受限于肿瘤低免疫原性、免疫浸润不足及抑制性微环境等问题。近期一篇发表于《ADVANCED MATERIALS》的一项研究“Dual-Defect Nitrogen-Rich Carbon Nitride-Based Heterostructural Nanocatalyst for Improving the Therapeutic Efficacy of 𝜶PD-1 via Tumor Immune Microenvironment Remodelling" 成功开发出一种新型双缺陷富氮氮化碳基异质结构纳米催化剂(CNO@CuMS),为解决这一难题提供了全新思路。

该研究中,爱必信(Absin)的产品红细胞裂解液(abs9101)为实验的顺利开展提供了重要支持,下面结合实验结果图详细解析。

纳米催化剂的设计与性能优势
CNO@CuMS 由双缺陷富氮氮化碳(CNO)与铜配位的金属二硫化钼纳米片(CuMS)构成,通过精准的材料设计展现出zhuo越性能:
1) 材料结构与催化活性:

图1

图2
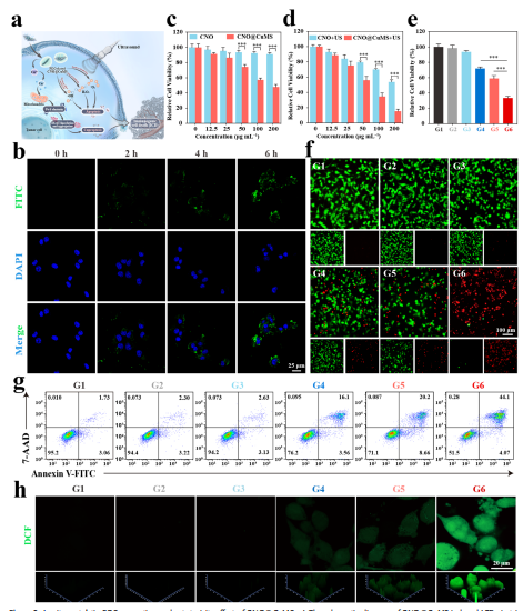
TEM 图像显示,CNO 纳米片因氮空位和氧掺杂呈现无定形态(图 1c),压电响应力显微镜(PFM)测试表明其压电振幅(733.67 pm at -10 V)显著高于 C₃N₄和 C₃N₅(图 1d-f),证实缺陷引入可增强压电性能。与 CuMS 形成异质结构后,CNO@CuMS 的压电振幅进一步提升至 1711.91 mV(图 2i),且电化学阻抗谱(EIS)显示其电荷转移电阻最小(图 2k),表明其优异的电荷分离与催化活性。
2) 多模式 ROS 生成

图3
EPR 测试证实,CNO@CuMS 在超声处理下可高效生成单线态氧(¹O₂)、超氧阴离子(・O₂⁻)和羟基自由基(・OH)(图 3a-i),且在酸性环境中释放铜离子(图 3j),通过类芬顿反应强化・OH 生成。染料降解实验显示,其可通过三重催化机制降解 55% 的亚甲基蓝(图 3m),验证了多模式催化能力。
肿瘤杀伤与免疫激活机制
CNO@CuMS 通过氧化应激与铜死亡双重机制触发免疫原性细胞死亡(ICD),并重塑肿瘤免疫微环境:
1) 体外杀伤与 ICD 触发

图4

图5
CCK-8 实验显示,CNO@CuMS + 超声组的 K7M2 细胞存活率仅 35%(图 4d),流式细胞术证实其凋亡率最高(图 4g)。免疫荧光显示,该组细胞表面钙网蛋白(CRT)暴露、高迁移率族蛋白 B1(HMGB1)释放较显著(图 5c),ATP 水平升高(图 5d),表明 ICD 被有效激活。
2) 免疫细胞调控:

图6
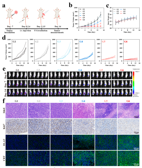
树突状细胞(DCs)在 CNO@CuMS + 超声处理后,CD80 和 CD86 表达显著上调(图 5f),促进 T 细胞激活。动物实验中,CNO@CuMS + 超声 +αPD-1 组的 CD8⁺T 细胞浸润率达 40.7%,M1/M2 巨噬细胞比值升至 6.3(图 6c-j),且促炎细胞因子(IL-6、TNF-α)水平显著升高(图 6k-l),证实免疫微环境从抑制性向促炎性转变。
体内治疗效果验证
动物实验验证了 CNO@CuMS 联合超声对原位骨肉瘤的高效治疗:
肿瘤生长抑制

图7

图8
生物发光成像显示,CNO@CuMS + 超声组(G6)的肿瘤荧光强度zui低(图 7e),联合 αPD-1 后(G4)肿瘤几乎wan全被抑制(图 8d)。H&E 染色显示 G4 组肿瘤坏死面积最大,Ki67 阳性细胞最少(图 8f-g),且无明显器官毒性(图 S51-S52)。
爱必信(Absin)产品的应用
在肿瘤免疫细胞分析环节,研究使用了爱必信的红细胞裂解液(abs9101):

1) 应用场景:处理肿瘤组织单细胞悬液以去除红细胞干扰。
2) 作用价值:肿瘤组织经消化后会混杂红细胞,影响免疫细胞流式分析的准确性。该缓冲液可特异性裂解红细胞,保留免疫细胞活性,确保后续 CD3⁺T 细胞、CD8⁺T 细胞、NK 细胞等亚群比例分析的可靠性(图 9a-f),为免疫微环境评估提供了关键支持。
总结
本研究通过设计 CNO@CuMS 纳米催化剂,结合超声实现了肿瘤免疫微环境的高效重塑,显著提升了 αPD-1 的治疗效果。实验中爱必信的 RBC 裂解缓冲液(abs9101)为免疫细胞分析的准确性提供了重要保障,体现了优质实验试剂对科研结果可靠性的关键作用。该研究为恶性骨肿瘤的临床治疗提供了新型纳米催化策略,也为纳米材料与免疫治疗的联合应用奠定了基础。
好消息!Absin文献奖励重磅升级!

Absin产品线:爆款产品:试剂盒(mIHC、IHC、凋亡、ELISA、ChIP、Co-IP、TR-FRET、生化检测、残留检测、多因子检测);细胞培养(类器官试剂盒+基质胶,胎牛血清+培养添加剂+细胞因子)、分化试剂盒;分子(mRNA合成服务+提取试剂盒);化合物大包装;辅助试剂、耗材/仪器、定制服务(抗体/多肽/蛋白/标记/检测)...
特色产品:鸡胚提取物CEE、B27、N2、霍乱毒素B亚单位CTB、牛脑垂体提取物BPE、百日咳毒素PTX、重组人胰岛素Insulin、人源低密度脂蛋白LDL...
